https://www.youtube.com/watch?v=4WAxMI1QJMQ&list=PLjEaoINr3zgFX8ZsChQVQsuDSjEqdWMAD&index=9
지오매트리 노드!
finally!
8개월 전에 지오매트리가 나왔었는데, 그 이후로 신속하게 업데이트가 되었다고.
그러나 본 영상이 1년전 게재 되었으므로, 또다시 업데이트 되었을거라 생각한다...





지오매트리의 웅장함
지오메트리 노드는 버텍스마다 옵제를 엮을 수 있고, 갯수, 사이즈, 회전 등을 랜덤하게 자유 자재로 조절 가능.
Geometry nodes system for modifying the geometry of an object with node-based operations. It can be accessed by adding a Geometry Nodes Modifier.

건물, 전선, 동상의 아이스, 성벽, 식물 등등 지오매트리의 세계는 끝이 없는 듯 하다.
빠른 업데이트의 결과.
데이터 프롤우, 펑션 플로우 등에 변경이 있었고.

관련 강의도 올려놨다
https://docs.blender.org/manual/en/latest/modeling/geometry_nodes/index.html
Geometry Nodes — Blender Manual
© Copyright : This page is licensed under a CC-BY-SA 4.0 Int. License. Last updated on 12/19/2022.
docs.blender.org
The geometry node tree connected to a modifier is a Node Group. The geometry from the state before the modifier (the original geometry or the result of the previous modifier) will be passed to the Group Input node. Then the node group can operate on the geometry and pass output to the Group Output node, where it will be passed to the next modifier.
Geometry nodes can modify different types of geometry:
대충 다 한다~
Inspection

Inspecting intermediate values in a geometry node tree is useful while building/understanding one or when trying to figure out why something is not working. Blender provides multiple tools to understand how a node tree is working or why it is not working.
소켓 인스펙션을 통해서 노드트리에서 어떤 부분이 작동 안되는지, 왜 안되는지 확인 가능.
Socket inspection shows information about the value in a socket during the last evaluation. For primitive data types such as integers, vectors, and strings the actual value is shown. For geometry sockets only some data about the geometry is stored, including the set of data types the geometry contains, and a count of their elements.
지난 데이터 확인이 가능하기에, 수정도 용이하고.
Socket values are only logged from when the node tree was executed, so a node must be connected to the Group Output to have a value for inspection. Values are not logged during rendering, to improve performance.
노드가 아웃풋과 연결되어야만 수치 적용이 되며, 랜더링 시 제할 경우 퍼포먼스가 향상될 수 있다.
Attribute Search

Attribute Search.
지오매트리노드 검색하는 방법.
The attribute search is shown when clicking on an attribute input in the modifier. It contains a list of all the attributes that were available at that point in the modifier or node execution.
modifier 인지, node execution 인지, 리스트 통해서 볼 수 있다.
Node Warnings

Node Warning.
When the inputs to a node are invalid, it displays a warning in the title. Hovering over the warning icon shows the error message. These warnings are only generated when the node is executed, so a node must be connected to the Group Output to have a warning.
작동되지 않는 지오매트리 노드의 경우, 이런식으로 경고 메세지가 뜬다.
Node Timings Overlay

The node timings overlay.
노드 타이밍이 이런식으로 오버레이 될 수 있다.
Node timings show how long a node took to execute the last time the node group was evaluated. They can be turned on in the overlays popover on the top right of the node editor. When a node group is used in multiple places, the timings depend on the context of the node editor, which is displayed in the path on the top left.
Frame nodes display the total time from all of the contained nodes and the Group Output node displays the total time for the entire node group.
The displayed timings should only be considered an approximation(근사치), since they can also take into account actions like copying or deleting a geometry input that isn’t part of the node’s operation. Also, when a node uses multiple CPU cores, the evaluation system might work on other nodes at the same time. It’s also important to remember that field nodes generally don’t do work by themselves, so their execution time is only added to the data-flow nodes they are connected to.
Named Attributes Overlay
The “Named Attributes” overlay allows displaying when a custom named attribute is used by a node or a node group. Named attributes can be used by the Capture Attribute Node, the Named Attribute Node, and the Remove Named Attribute Node, and can be written to, read, or removed.
Using named attributes (as opposed to Anonymous Attributes) can be problematic when the original geometry already has attributes with the specified names. In that case, a geometry node group might mistakenly overwrite some essential data. The overlay helps to make detecting that situation easy.
The same data is also available in the Internal Dependencies panel in the modifier’s UI.
지오매트리에 접근하는 방법은.

뷰어를 쪼개서 다음과 같이 Geomoetry Node Editor 를 켜는 방법이 있다.
단축키 Shift F3

혹은, on the right corner there are + sign, > general > Geometry Nodes로
make new Workspace..
라고 설명했는데, 보니까, 이미, 업데이트가 되어서 지오매트리 노트 창이 따로 있음. 걍 선택.

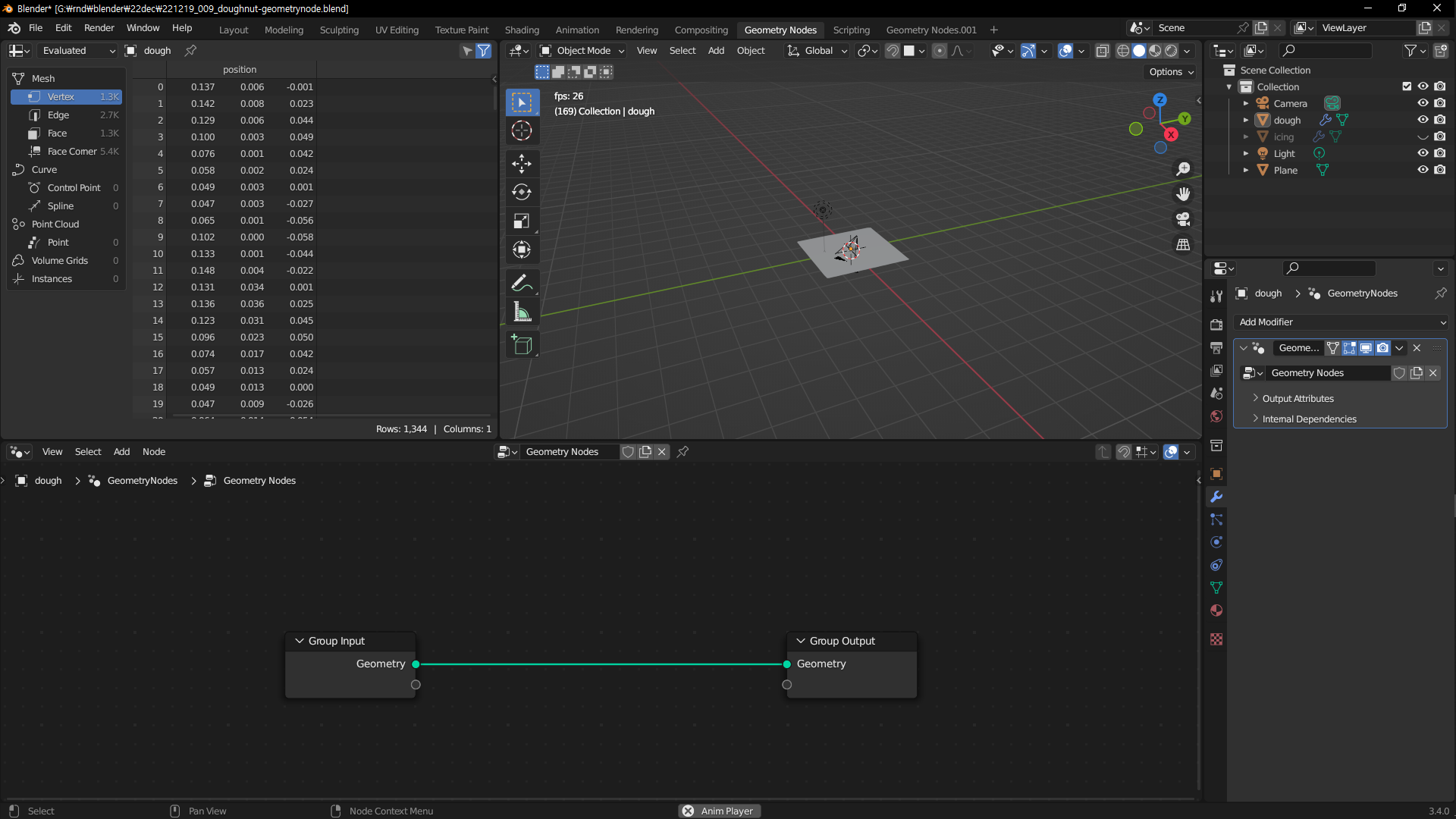
click New.

after clicking this you will see a new geometry Modifier on the left.
this means geometry needs a modifier to be exist.

지오매트리 노드가 안보이면 우측에 있는 지오매트리 노드를 클릭하면 된다.
지오매트리가 워낙 방대하기 때문에 한번에 공부한다기 보다,
필요할 때마다 하나씩 스택을 쌓는 것이라고.

지금 할 것. 프링클 올리는 것은, add> point > distribute points on faces


group input - distribute points on faces - group output
연결하면 오브제 중앙에 점이 생긴다.
지금은 밀도가 낮기 때문에 10 이기 때문에. 별 표가 안나지만
이걸 density 를 500 이상으로 끌어 올릴경우 아래와 같이 된다.
여기선 우리가 도넛을 10cm로 제한해놨지만, 이렇게 밀도를 확 높였을 때,
만약에 이 영역이 커서 이걸 눈으로 확인 할 수 있다면 좋겠다고.
나중에 블랜더에 이 점들의 크기에 관한 디스플레이 업데이트가 생기면 좋겠다고.
블랜더는 워낙 업데이트가 빠르고 끊임없이 하기 때문에 금방 되리라 본다.
감탄.

지금은 도넛만 보이고 아이싱이 안보인다.
포인트를 하나로만 연결해 놔서 인데.
그래서 geometry를 합쳐주는 노드를 연결한다.
add > Geometry > Join Geometry
이 노든 늘 쓸거라고.



group in put - distribute points on faces - join geometry - group output
지오메트리 인풋을 join geometry 의 geometry 에도연결해준다.


이제 포인트에 도우와 아이싱 모두 보인다.

이렇게 밀도를 높이면 포인터의 모양이 변형되는데.
랜더할 경우, 이 포인터는 랜더되지 않기 때문에 외관상 아무런 변화가 없다.


다시 댄시티를 0으로 줄여서 ginormous vertex 를 꺼주고..
이제 스프링클을 만들자.
1. shift a > mesh primitives > cylinder
size : radius 0.01m / depth 0.01m
vertices : 32> 8g


프링클 사이즈를 s>z로 변경해주고.

이 사이에 새로운 노드

add> instances> instance on points / instances to points 두 가지 중 하난데.
본인도 두가지가 헷갈리다고.


group in put - distribute points - instance on points > join geometry > group output
연결
어쨌건 add> obj> object info

https://youtu.be/4WAxMI1QJMQ?t=655 이어서..
'sw > blender' 카테고리의 다른 글
| blender q&a; sRGB vs Linear (1) | 2022.12.22 |
|---|---|
| blender009-2_Geometry node (0) | 2022.12.21 |
| blender008_doughnut texture painting 8/16 (0) | 2022.12.19 |
| blender3.4; What are the New Features? (0) | 2022.12.18 |
| blender006-007_ review 오복완! (1) | 2022.12.18 |